wiki.ss14.workbench.network устарела. Эта вики скоро будет отключена и заменена новой документацией

Руководство по ксеноархеологии (Черновик)

Материал из Starshine Wiki

На этой странице расположена информация, связанная с артефактами и их изучением.

Основное о артефактах

Изображение всех артефактов в игре
Все артефакты в игре

Артефакты - инопланетные объекты, с которыми ученые работают большую часть своего времени. Каждый артефакт имеет в себе фиксированный набор узлов, которые выдаются ему при появлении.

Каждый артефакт может приносить как колоссальную пользу, так и невероятные разрушения и анархию. Вполне спокойно один и тот же артефакт может сначала излечить все ваши повреждения, а после создать сингулярность, которая уничтожит вас и всю станцию.

После каждой новой активации узла, артефакт будет прибавлять некоторое количество О.И. к своей общей стоимости. Для полного изучения артефакта нужно активировать все его узлы хотя бы раз.

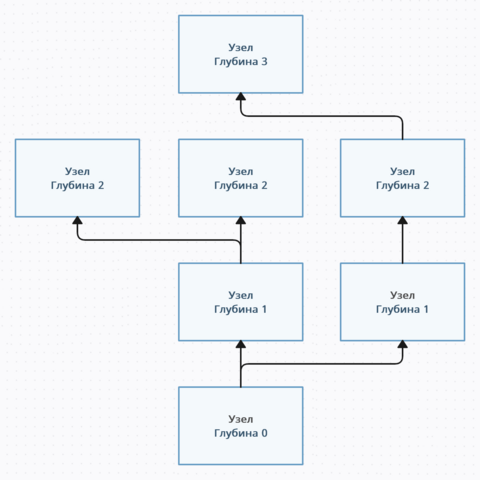
Структура артефакта

Изображение корневого графа артефакта с 6-ю узлами и одним корнем.
Пример структуры артефакта

Артефакт имеет структуру графа[1]. Узлы - вершины этого графа. Узел имеет одну случайную реакцию и стимулятор. Каждый узел имеет как минимум одно соединение с другими узлами. Чем дальше узел расположен от корня графа, тем выше его глубина, а чем выше глубина, тем сильнее становятся реакции артефакта и сложнее активировать узел.

Активация узла приводит к определённой реакции. Реакция может быть как пассивной, так и активной. Пассивная реакция дает определённое свойство артефакту. Например, функции револьвера или функции генератора энергии. Активная реакция напротив, делает что-то мгновенно, будь то взрыв или лечение всех в небольшом радиусе.

После активации артефакта, текущий узел сменяется на другой узел, с которым он имеет соединение. Если у текущего узла имеется лишь одно соединение, то этот узел является тупиковым и всегда будет вести к предыдущему узлу.

Пример с изображения: Узел с глубиной 0 - начало артефакта. После его активации, узел поменяется на один из двух. Если это будет левый узел, то у нас будет ещё 3 соединения, а если правый - 2 соединения.

Инструменты ксеноархеологии

UI аналитической консоли
Пример UI'а аналитической консоли

Аналитическая консоль и анализатор артефактов

Самые главные инструменты ксеноархеолога.

Анализатор артефактов - платформа, на которую помещается артефакт для последующего его изучения. Данная платформа связывается с помощью мультитула или конфигуратора сети с аналитической консолью.

Аналитическая консоль показывает все основные параметры артефакта и предоставляет возможности взаимодействия с ним:

Название параметра / кнопки Что делает / показывает
Список серверов Показывает все сервера и позволяет выбрать сервер, на который будут отправляться очки О.И..
Сканировать Запускает сканирование артефакта, которое длится 20 секунд. Сканирование выявляет основные параметры артефакта.
Печать Печатает отчет по последнему сканированному узлу.
Вверх | Вниз Позволяет влиять на выбор узла. Вверх, с большей вероятностью, переведёт артефакт на узел, находящийся выше (ближе к 0-й глубине). Вниз же напротив, с большей вероятностью, переведёт артефакт на узел ближе к максимальной глубине (ближе к 3-й глубине).
Извлечь О.И. Выводит очки исследования, накопленные артефактом, на выбранный сервер. НЕ УНИЧТОЖАЕТ АРТЕФАКТ!!!
ID_УЗЛА Показывает номер текущего узла.
ГЛУБИНА Показатель того, насколько "глубоко" находится узел.
АКТИВИРОВАН Бинарный показатель. Указывает на то, был ли активирован данный узел ранее.
СТИМУЛЯТОР То, что нужно сделать с артефактом для его активации.
РЕАКЦИЯ То, что сделает артефакт после его активации. Чем больше глубина, тем эффектнее будет реакция.
СОЕДИНЕНИЯ Сколько узлов связанны с текущим узлом.
НЕИЗВЛЕЧЁННЫЕ_О.И. Количество накопленных очков артефактом.