wiki.ss14.workbench.network устарела. Эта вики скоро будет отключена и заменена новой документацией

Руководство по ксеноархеологии (Черновик): различия между версиями

Материал из Starshine Wiki
мНет описания правки
Нет описания правки
Строка 1: Строка 1:
На этой странице расположена информация, связанная с артефактами и их изучением.
== Основное о артефактах ==
== Основное о артефактах ==
[[Файл:All artifacts.png|альт=Изображение всех артефактов в игре|слева|мини|190x190px|Все артефакты в игре]]
[[Файл:All artifacts.png|альт=Изображение всех артефактов в игре|слева|мини|190x190px|Все артефакты в игре]]
Строка 8: Строка 10:


=== Структура артефакта ===
=== Структура артефакта ===
Артефакт имеет структуру '''графа[https://ru.wikipedia.org/wiki/%D0%93%D1%80%D0%B0%D1%84_(%D0%BC%D0%B0%D1%82%D0%B5%D0%BC%D0%B0%D1%82%D0%B8%D0%BA%D0%B0)]'''. Узлы - вершины этого графа. Узел имеет одну случайную '''реакцию и стимулятор'''. Каждый узел имеет как минимум 1 соединение с другими узлами. Чем дальше узел расположен от корня графа, тем выше его глубина, а чем выше глубина, тем сильнее становятся реакции артефакта и сложнее активировать узел.
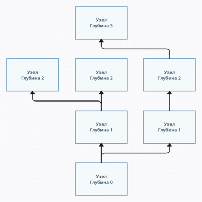
[[Файл:Arti graph.png|альт=Изображение корневого графа артефакта с 6-ю узлами и одним корнем.|слева|мини|398x398px|Пример структуры артефакта]]Артефакт имеет структуру '''графа[https://ru.wikipedia.org/wiki/%D0%93%D1%80%D0%B0%D1%84_(%D0%BC%D0%B0%D1%82%D0%B5%D0%BC%D0%B0%D1%82%D0%B8%D0%BA%D0%B0)]'''. Узлы - вершины этого графа. Узел имеет одну случайную '''реакцию и стимулятор'''. Каждый узел имеет как минимум одно соединение с другими узлами. Чем дальше узел расположен от корня графа, тем выше его глубина, а чем выше глубина, тем сильнее становятся реакции артефакта и сложнее активировать узел.
[[Файл:Arti graph.png|альт=Изображение корневого графа артефакта с 6-ю узлами и одним корнем.|слева|мини|339x339пкс|Пример структуры артефакта]]
 
Активация узла приводит к определённой реакции. Реакция может быть как '''пассивной''', так и '''активной'''. Пассивная реакция дает определённое свойство артефакту. Например, функции револьвера или функции генератора энергии. Активная реакция напротив, делает что-то мгновенно, будь то взрыв или лечение всех в небольшом радиусе.
 
После активации артефакта, текущий узел сменяется на другой узел, с которым он имеет соединение. Если у текущего узла имеется лишь одно соединение, то этот узел является тупиковым и всегда будет вести к предыдущему узлу.
 
''Пример с изображения: Узел с глубиной 0 - начало артефакта. После его активации, узел поменяется на один из двух. Если это будет левый узел, то у нас будет ещё 3 соединения, а если правый - 2 соединения.''

Версия от 18:29, 20 июня 2024

На этой странице расположена информация, связанная с артефактами и их изучением.

Основное о артефактах

Изображение всех артефактов в игре
Все артефакты в игре

Артефакты - инопланетные объекты, с которыми ученые работают большую часть своего времени. Каждый артефакт имеет в себе фиксированный набор узлов, которые выдаются ему при появлении.

Каждый артефакт может приносить как колоссальную пользу, так и невероятные разрушения и анархию. Вполне спокойно один и тот же артефакт может сначала излечить все ваши повреждения, а после создать сингулярность, которая уничтожит вас и всю станцию.

После каждой новой активации узла, артефакт будет прибавлять некоторое количество О.И. к своей общей стоимости. Для полного изучения артефакта нужно активировать все его узлы хотя бы раз.

Структура артефакта

Изображение корневого графа артефакта с 6-ю узлами и одним корнем.
Пример структуры артефакта

Артефакт имеет структуру графа[1]. Узлы - вершины этого графа. Узел имеет одну случайную реакцию и стимулятор. Каждый узел имеет как минимум одно соединение с другими узлами. Чем дальше узел расположен от корня графа, тем выше его глубина, а чем выше глубина, тем сильнее становятся реакции артефакта и сложнее активировать узел.

Активация узла приводит к определённой реакции. Реакция может быть как пассивной, так и активной. Пассивная реакция дает определённое свойство артефакту. Например, функции револьвера или функции генератора энергии. Активная реакция напротив, делает что-то мгновенно, будь то взрыв или лечение всех в небольшом радиусе.

После активации артефакта, текущий узел сменяется на другой узел, с которым он имеет соединение. Если у текущего узла имеется лишь одно соединение, то этот узел является тупиковым и всегда будет вести к предыдущему узлу.

Пример с изображения: Узел с глубиной 0 - начало артефакта. После его активации, узел поменяется на один из двух. Если это будет левый узел, то у нас будет ещё 3 соединения, а если правый - 2 соединения.