wiki.ss14.workbench.network устарела. Эта вики скоро будет отключена и заменена новой документацией

Руководство по ксеноархеологии (Черновик): различия между версиями

Материал из Starshine Wiki
(Новая страница: «== Основное о артефактах == альт=Изображение всех артефактов в игре|слева|мини|208x208пкс|Все артефакты в игре '''Артефакты''' - инопланетные объекты, с которыми ученые работают большую часть своего времени. Каждый артефакт имеет в себе фиксир...»)
 
Нет описания правки
Строка 8: Строка 8:


=== Структура артефакта ===
=== Структура артефакта ===
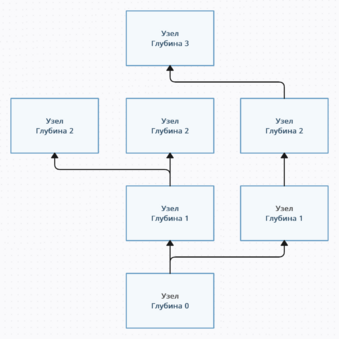
Артефакт имеет структуру '''графа'''[https://ru.wikipedia.org/wiki/%D0%93%D1%80%D0%B0%D1%84_(%D0%BC%D0%B0%D1%82%D0%B5%D0%BC%D0%B0%D1%82%D0%B8%D0%BA%D0%B0)<nowiki>]. Узлы - вершины этого графа. Узел имеет одну случайную </nowiki>'''реакцию и стимулятор'''. Каждый узел имеет как минимум 1 соединение с другими узлами. Чем дальше узел расположен от корня графа, тем выше его глубина, а чем выше глубина, тем сильнее становятся реакции артефакта и сложнее активировать узел.
Артефакт имеет структуру '''графа[https://ru.wikipedia.org/wiki/%D0%93%D1%80%D0%B0%D1%84_(%D0%BC%D0%B0%D1%82%D0%B5%D0%BC%D0%B0%D1%82%D0%B8%D0%BA%D0%B0)]'''. Узлы - вершины этого графа. Узел имеет одну случайную '''реакцию и стимулятор'''. Каждый узел имеет как минимум 1 соединение с другими узлами. Чем дальше узел расположен от корня графа, тем выше его глубина, а чем выше глубина, тем сильнее становятся реакции артефакта и сложнее активировать узел.
[[Файл:Arti graph.png|альт=Изображение корневого графа артефакта с 6-ю узлами и одним корнем.|слева|мини|339x339пкс|Пример структуры артефакта]]
[[Файл:Arti graph.png|альт=Изображение корневого графа артефакта с 6-ю узлами и одним корнем.|слева|мини|339x339пкс|Пример структуры артефакта]]

Версия от 16:54, 20 июня 2024

Основное о артефактах

Изображение всех артефактов в игре
Все артефакты в игре

Артефакты - инопланетные объекты, с которыми ученые работают большую часть своего времени. Каждый артефакт имеет в себе фиксированный набор узлов, которые выдаются ему при появлении.

Каждый артефакт может приносить как колоссальную пользу, так и невероятные разрушения и анархию. Вполне спокойно один и тот же артефакт может сначала излечить все ваши повреждения, а после создать сингулярность, которая уничтожит вас и всю станцию.

После каждой новой активации узла, артефакт будет прибавлять некоторое количество О.И. к своей общей стоимости. Для полного изучения артефакта нужно активировать все его узлы хотя бы раз.

Структура артефакта

Артефакт имеет структуру графа[1]. Узлы - вершины этого графа. Узел имеет одну случайную реакцию и стимулятор. Каждый узел имеет как минимум 1 соединение с другими узлами. Чем дальше узел расположен от корня графа, тем выше его глубина, а чем выше глубина, тем сильнее становятся реакции артефакта и сложнее активировать узел.

Изображение корневого графа артефакта с 6-ю узлами и одним корнем.
Пример структуры артефакта